政策法规

“最低价中标”再见!2017年10月1日起施行!
“最低价中标”再见!2017年10月1日起施行!
近日,财政部印发财政部令87号《政府采购货物和服务招标投标管理办法》,该《办法》提出:评标委员会认为投标人的报价明显低于其他通过符合性审查投标人的报价,有可能影响产品质量或者不能诚信履约的,应当要求其在 ...
2017-7-31 11:31
重磅!物业服务企业二级及以下资质被取消,详见第12项
重磅!物业服务企业二级及以下资质被取消,详见第12项
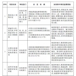
经李克强总理签批,国务院日前印发《关于第三批取消中央指定地方实施行政许可事项的决定》(以下简称《决定》)。《决定》明确,在前两批取消230项审批事项的基础上,再取消39项中央指定地方实施的行政许可事项。另 ...
2017-2-9 13:44
【政策发布】中办、国办:鼓励社会组织参与评价标准制定与职称评审
【政策发布】中办、国办:鼓励社会组织参与评价标准制定与职称评审
近日,中共中央办公厅、国务院办公厅印发了《关于深化职称制度改革的意见》,并发出通知,要求各地区各部门结合实际认真贯彻落实。《关于深化职称制度改革的意见》部分内容如下。职称是专业技术人才学术技术水平和专 ...
2017-1-10 10:16
国务院关于取消一批职业资格许可和认定事项的决定(相关的两条:石材护理工和保洁员职 ...
国务院关于取消一批职业资格许可和认定事项的决定(相关的两条:石材护理工和保洁员职 ...
国务院关于取消一批职业资格许可和认定事项的决定国发〔2016〕 68 号各省、自治区、直辖市人民政府,国务院各部委、各直属机构:经研究论证,国务院决定取消114项职业资格许可和认定事项,现予公布。同时,建议取消1 ...
2016-12-9 10:11
《议政建言》让行业协会走在前台
《议政建言》让行业协会走在前台
调整经济结构迫切需要企业转型升级。近几年来,各级政府为促进企业转型升级出台了不少政策措施,包括:设立转型升级专项资金项目,评选创新示范企业、智慧建设重点示范工程,下达年度重点技术创新项目计划、智能化改 ...
2016-12-5 09:28

相关分类

返回顶部